新店宜蘭替代路線獲准試辦 陳永福排除行政瓶頸拚通車

  •  2026-03-16

248260316a01

CNEWS匯流新聞網記者唐有為/台北報導

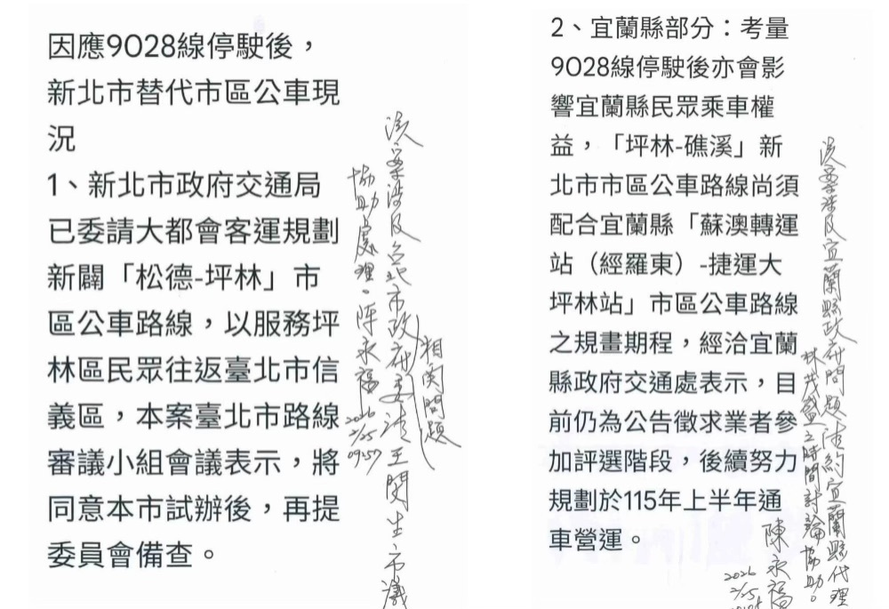
新北市坪林鄉親關注的9028「新店-宜蘭」替代路線有了進展,市議員陳永福針對「松德—坪林」與「坪林—礁溪」兩條路徑持續追蹤。往返台北市信義區的路線目前由大都會客運規劃,經台北市核准試辦後,後續將送委員會備查。陳永福表示,目前他正協助行政機關處理執行障礙,確保新路線能儘快銜接,緩解國道路網調整後的接駁壓力。

關於連結宜蘭端的「坪林—礁溪」路線,宜蘭縣政府正公告徵求業者評選。陳永福說明,這條路徑必須配合宜蘭縣「蘇澳轉運站經羅東至捷運大坪林站」的公車期程,他為此找來宜蘭交通主管研商,並針對跨縣市審議提出對策。這場協調讓原本卡關的程序回歸正軌,目標設定在今年上半年通車,節省通勤族的轉乘時間並帶動觀光。248260316a02

陳永福指出,這兩條替代路線在開發初期因為法源依據不明,導致行政程序停擺。為了突破困境,他找來中央單位、立委與在地里長研議,透過專業評估找出合規的解套方案,讓計畫順利從法規瓶頸中突圍。解決問題不能只靠等待,他認為必須與業者、跨縣市政府直接溝通,才能讓從無到有的路線進入審核,這也是對坪林與新店鄉親最直接的交代。

陳永福表示將持續監督行政審議與評選進度,確保通車時程不再延後。針對新店、深坑、石碇、坪林及烏來等地區的接駁需求,他要求相關單位持續投入資源改善。目前各項方案已進入執行階段,陳永福承諾會落實進度追蹤,解決偏鄉鄉親的通勤困難並確保用路環境穩定。

照片來源:新北市議員陳永福臉書翻攝

更多CNEWS匯流新聞網報導:

未避讓救護車最高重罰10萬 新北交通事件裁決處呼籲遵守3原則

食品廠排紅血水遭勒令停工沒在怕? 黃淑君現場直播痛批黑心

【文章轉載請註明出處】